咨询电话
025-58599060
邮 编
210012
025-58599060
邮 编
210012
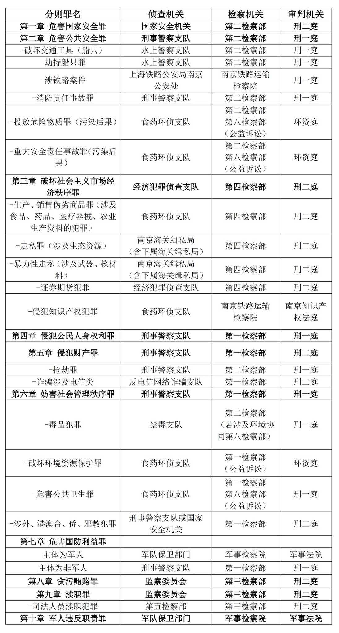
南京地区对刑法分则罪名的管辖示例
刑事案件办理过程中经常需要查询和联系办案机关,本文以南京市中级人民法院对应的层级为例,根据不同罪名整理负责办案的部门列表如下,方便同行办案使用,南京区域内的基层公安检院法院一般情况下可以参照(基层法院不区分刑一庭刑二庭,基层检察院的部门也不完全对应市检)。
表格中的相关信息来源于法院、检察院官网以及公安部关于印发《公安部刑事案件管辖分工规定》的通知,更新时间截止到2025年7月,如有更改,以官网数据为准,如果发现需要更正的,欢迎在评论区给我们反馈。

杨冬律师

巫丹律师

邱语
江苏三法律师事务所
南京市雨花台区软件大道168号润和创智中心C幢6、7层
电话:025-58599060
江苏三法(江北新区)律师事务所
南京江北新区浦滨路211号基因大厦一期B栋11楼
电话:025-58101775
江苏三法(江阴)律师事务所
江阴市人民东路1091号佳兆业广场806、807室
电话:0510-80666369
江苏三法(扬州)律师事务所
扬州市邗江区邗上街道兴城西路4号星辰商务广场12楼
电话:0514—86027888
江苏三法(镇江)律师事务所
镇江市京口区学府路88号中建大厦20层
电话:0511-85988666
江苏三法(淮安)律师事务所
淮安市淮阴区中业慧谷·淮安软件创意科技园B1幢6层
电话:0517-81562998
表格中的相关信息来源于法院、检察院官网以及公安部关于印发《公安部刑事案件管辖分工规定》的通知,更新时间截止到2025年7月,如有更改,以官网数据为准,如果发现需要更正的,欢迎在评论区给我们反馈。


杨冬律师
江苏东台人,江苏三法律师事务所合伙人(派驻江北新区分所),三法刑辩中心主任,全国律协刑事专业委员会委员,江苏省律协刑事业务委员会主任,公安部监管局全国看守所律师特约监督员,南京大学硕士研究生行业导师。政协南京市委员会委员,曾获得南京市十佳律师。

巫丹律师
江苏三法(江北新区)律师事务所专职律师,南京市律协生态保护专业委员会委员,江北新区社会治理和公共法律服务专业委员会委员,北京外国语大学国际司法与执法合作专业研究生,最高人民法院第六批法律实习生。

邱语
江苏三法律师事务所实习生,南京审计大学法学本科在读,主修刑法。曾于浙江省东阳市人民检察院实习,曾获南仲紫金·恒爱杯仲裁文书赛优秀文书奖及优秀团体奖等多项荣誉,在校期间获评校级综合二等奖学金、三好学生、先进个人等称号。
三法刑辩中心
三法刑辩中心成立于2017年,是江苏三法律师事务所内设的刑事案件办理与刑事法学研究为一体的专业化刑辩机构,中心现有专业刑事律师十余名。三法刑辩中心秉承法学研究、法治宣传、法律服务的理念,坚持专业化、团队化、规范化的工作准则,坚持统一的办案标准,统一的团队分工,统一的工作流程,高效专业的办理各类刑事辩护、刑事代理、申诉控告、刑事合规、刑事风险防控等案件与项目。
多年来,三法刑辩中心成功办理了多起无罪、不起诉、撤案案件和众多罪轻辩护案件。诸多案例被刊载于最高人民法院公报、江苏省高级人民法院公报、刑事审判参考等权威司法刊物。三法刑辩中心,用有温度的专业服务,守护您的生命与自由!
多年来,三法刑辩中心成功办理了多起无罪、不起诉、撤案案件和众多罪轻辩护案件。诸多案例被刊载于最高人民法院公报、江苏省高级人民法院公报、刑事审判参考等权威司法刊物。三法刑辩中心,用有温度的专业服务,守护您的生命与自由!
江苏三法律师事务所
南京市雨花台区软件大道168号润和创智中心C幢6、7层
电话:025-58599060
江苏三法(江北新区)律师事务所
南京江北新区浦滨路211号基因大厦一期B栋11楼
电话:025-58101775
江苏三法(江阴)律师事务所
江阴市人民东路1091号佳兆业广场806、807室
电话:0510-80666369
江苏三法(扬州)律师事务所
扬州市邗江区邗上街道兴城西路4号星辰商务广场12楼
电话:0514—86027888
江苏三法(镇江)律师事务所
镇江市京口区学府路88号中建大厦20层
电话:0511-85988666
江苏三法(淮安)律师事务所
淮安市淮阴区中业慧谷·淮安软件创意科技园B1幢6层
电话:0517-81562998
